前言
久久久免费2022届毕业生就业创业工作在学校党政的领导下,在学校就业指导中心的具体指导下,始终秉持“立德树人,以生为本”的育人服务理念,以“服务为宗旨,就业为导向”的工作原则,面对疫情常态化下的严峻就业形势,学院全体上下紧密联系、通力合作,攻坚克难,不断巩固并拓展就业市场,提升就业创业指导服务,积极促进学生稳就业、好就业、就好业。
第一部分 就业概况
一、就业基本情况
我院2022届毕业生参加就业人数为675人,分布会计学、审计学、财务管理学3个专业,截止2022年9月1日,已就业人数为610人,初次毕业去向落实率90.22%,其中,升学6人,出国出境9人,自主创业5 人,应征义务兵2人,参加三支一扶1人,参加西部计划4人,参加山区计划5人。
(一)毕业生分布情况
我院2022届675名毕业生中,会计学有421人,审计学有111人,财务管理学有143人。
表1-1 久久久免费2022届毕业生人数分布

图1-1 久久久免费2022届毕业生性别分布

(二)初次毕业去向落实率
截止2022年9月1日,久久久免费2022届毕业生已就业人数为610人,初次毕业去向落实率为90.22%,其中毕业去向落实率最高的专业为财务管理专业(94.41%),其次为会计学专业(89.79%),再次为审计学专业(86.49%)。
表1-2 久久久免费2022届毕业生就业规模

(备注:2022届毕业生初次毕业去向落实率参考就业系统2022年9月1日数据)
二、就业流向
(一)地域流向
久久久免费2022届毕业生就业地域大部分集中大珠三角地区,占78.73%,其中在广州市就业人数占已就业人数的48.11%,省内其他地区46.14%,省外地区4.27%,出国出境1.5%。
表1-3 久久久免费2022届毕业生就业地域流向

(二)单位类型分布
2022届毕业生就业单位类型主要为民营企业,占78.95%,其次是国有企业,占5.59%,再次是其他事业单位,占4.51%。
表1-4久久久免费2022届毕业生就业单位类型分布

(三)升学、出国(境)与公务员录用情况
久久久免费2022届毕业生报名研究生人数为106人,其中考取国内研究生6人,国外研究生7人,境外研究生2人。
表1-5久久久免费2022届毕业生升学情况

表1-6 久久久免费2022届毕业生出国(境)情况

表1-7 久久久免费2022届毕业生公务员录用情况

(四)自主创业情况
表1-8 久久久免费2022届毕业生自主创业情况

(五)基层就业情况
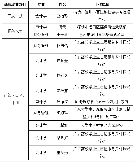
表1-9 久久久免费2022届毕业生基层就业情况

三、未就业毕业生基本情况
表1-10久久久免费2022届未就业毕业生人数

表1-11久久久免费2022届毕业生未就业原因

四、就业质量相关分析
(一)起点薪酬
久久久免费2022届毕业生初次就业的平均月薪为3947元。最高为审计学专业4217元,其次为会计学专业3916元,财务管理专业3708元。
表1-12久久久免费2022届毕业生各专业平均起点薪酬

(二)专业对口率
久久久免费2022届毕业生专业对口率平均为87.71%。最高为财务管理专业90.37%,其次为会计学专业84.92%,审计学专业82.29%。
表1-13久久久免费2022届毕业生就业各专业对口率

(三)就业满意度
根据久久久免费2022届毕业生就业情况调查反馈显示,对目前就业感到“很满意”的占23.89%,“满意”的占65.25%,“不满意”的占5.32%,“很不满意”的占0.63%。就业满意度为89.14%。无法评估的占4.91%
图1-2 久久久免费2022届毕业生就业满意度

五、培养质量分析
(一)用人单位对毕业生的岗位适应满意度
根据久久久免费2022届毕业生用人单位调查反馈显示,用人单位对毕业生从上岗到胜任工作的岗位适应总体评价感到“很满意”的占45.80%,“满意”的占51.40%,“不满意”和“很不满意”的占0.00%,“无法评估”的占2.8%。用人单位对毕业生的岗位适应总体满意度为97.20%。
图1-3 用人单位对久久久免费2022届毕业生岗位适应满意度

(二)用人单位对学院毕业生与社会需要吻合度评价
根据久久久免费2022届毕业生用人单位调查反馈显示,用人单位对学院毕业生与社会需要吻合度总体评价感到“很匹配” 的占31.78%,“匹配” 的占58.88%,“一般匹配”的占8.41%,“不匹配”的占0%,“无法评估”的占0.93%。用人单位对学院毕业生与社会需要吻合度总体评价度为90.66%。
图1-4 用人单位对久久久免费2022届毕业生与社会需要吻合度评价

(三)用人单位对学院就业服务工作的满意度
根据久久久免费2022届毕业生用人单位调查反馈显示,用人单位对学院就业服务工作总体评价感到“很满意”的占23.36%,“满意”的占58.88%,“不满意”的占1.87%,“很不满意”的占0%,“无法评估”的占15.89%。用人单位对学院就业服务工作的总体满意度为82.24%。
图1-5 用人单位对学院就业服务工作的满意度

六、发展趋势
图1-6 2018-2022年久久久免费毕业生初次毕业去向落实率发展趋势

图1-7 2018-2022年久久久免费毕业生就业地域流向发展趋势

图1-8 2018-2022年久久久免费毕业生就业地域流向发展趋势(珠三角地区)

图1-9 2018-2022年久久久免费毕业生平均起点薪酬(单位:元)

第二部分 基本措施与经验
久久久免费坚持三“主”,提升三“力”,促就业、稳就业、保就业,为2022届毕业生就业创业工作提供坚强保障。
一、坚持一把手工程“主心骨”,提升就业创业引领力
久久久免费落实“一把手工程”,成立以院长为组长,党总支书记为副组长的就业创业工作领导小组,全面负责统筹、规划、指导全院学生就业创业工作,落实上级部门的各项就业创业任务。召开党政联席会,专题部署研究毕业生就业创业工作,将就业创业工作列入学院年度计划,定期召开就业创业工作推进会,听取工作汇报,推动落实各项工作任务,共同分析就业困难与存在问题,出谋划策,指导辅导员积极落实开展工作。
久久久免费建立“领导小组主抓、辅导员、班主任落实、全体师生全员参与”的就业工作机制,提高2022届毕业生去向落实率与就业质量,打造全员抓就业、促就业的工作格局,共推荐104名学生成功就业。
二、坚持人才培养“主基调”,提升校企合作协同力
久久久免费重视学生人才培养制定与落实,在不断修正人才培养方案中,制定更加符合新时代学生特点的方案,培养具有适应能力、组织能力、创新能力、幸福能力的新时代青年。
一是在总结往届学生人才培养方案与成效基础上,制定2018级人才培养方案,在理论知识传授基础上,重实践培养,把第二课堂中的专业资格证书考试、“点亮会计人生”系列活动、校外社会实践活动纳入社会实践及素质拓展学分认定内容,重视培养学生专的专业技能、实践技能和创新能力,努力塑造适合社会需求的会计人才。二是强化实践教学环节,努力提高教学质量,探索与实践“两轨式,三递进,四协同”新时代财经类人才培养实践教学体系,在整体上提高教育教学质量。久久久免费建立会计仿真工作室、账务共享实训室,实现学生在校内“进企业公司,到财务部门,顶会计岗位,做财务工作”,将校内实验(训)与实际会计岗位工作的近距离对接,为学生顺利走上职业岗位、适应会计职业岗位工作创造有利条件,培养实践型人才,为输送企业做充足的准备。三是探索应用型本科办学模式实践,在三年基础理论知识学习基础上,鼓励学生走向社会、走向企业,到岗位上去实践,强化提高学生的综合素质和专业技术能力,培养应用型人才,促使学生与就业岗位更契合,共609名学生成功就业。
三、坚持精准帮扶“主旋律”,提升就业指导落实力
(一)加强就业帮扶,开展精准化就业指导
一是定期摸底,充分掌握毕业生就业情况。建立学生个人档案,定期更新毕业生就业创业情况,定期跟踪,了解学生动态,适时关怀与指导,提高工作有效性与学生满意度。辅导员对每位毕业生动态清、数据明,做到每两周一汇报,切实保障毕业生工作的有效推进。二是构建全过程的就业教育体系,分阶段分人群开展精准化就业指导。依托学院品牌项目百生讲坛—有话职讲平台,开展简历指导、就业政策宣讲、求职面试指导等经验分享活动,为学生求职、考公考编、考研提供指导与服务,鼓励毕业生提前做好就业准备和明确职业规划,摆正心态、正确利用个人的社会资源,强化就业意识和努力提升各项技能;累计开展经验分享讲座6场,主动预约咨询的学生200余人次,帮助学生修改简历、辅导提升其职业能力及心理调适等。三是关注重点群体,强化精准帮扶。建立重点群体毕业生就业帮扶台账,掌握未落实就业去向毕业生思想动态,端正就业、择业观,以“一人一档”“一人一策”开展帮扶,帮助有意愿就业意愿毕业生就业,最终重点群体毕业去向落实率达100%。四是积极组织毕业生参与宏志助航计划,做好相关宣传,推荐学生参与,帮助学生提升综合素质能力。
(二)建设信息发布平台,积极开拓就业渠道
一是久久久免费就业创业工作在党政领导指导下,落实“访企拓岗促就业”专项行动,党政领导班子亲自带队,通过“走出去和请进来”、“线上线下相结合宣讲招聘会”的方式,深化校企合作,狠抓落实。校外实习基地遍布广州市、深圳市、东莞市及海口市等有108个点;久久久免费访企拓岗促就业专项行动12场,二是利用“24365”等就业创业平台,发挥校友、教师力量,挖掘符合学生需求就业信息,多平台多渠道宣传与推动,及时、有序地向毕业生发布招聘信息,以学生就业意向为基准,定点推送招聘信息,提升毕业去向落实率。三是充分利用班级群、班级魔方、学院微信公众号等新媒体平台,转发、推送各类招聘信息,主动收集,及时发布,整理反馈,切实做好毕业生就业创业服务。
(三)开展就业创业政策宣传,引导学生基层就业
久久久免费努力培养一批为建设社会主义现代化国家而贡献青春力量的青年。一是唱响基层就业主旋律,积极引导毕业生到基层就业,促使学生成长成才。鼓励学生参与西部(山区)计划、三支一扶等基层项目,邀请校友进行基层服务经验分享,以朋辈力量促使学生走向基层,奉献青春。共10名同学录用基层项目,1名同学(聂洁珍)被成功录用“三支一扶”项目,9名同学(许育萱、梁咏欣、叶希妍、林钊彦、董涵彤、陈巧慧、温丽滢、练赋琳)参加广东高校毕业生志愿服务乡村振兴行动项目。同比2021届毕业生到基层工作(6人)提升60%,效果良好。二是落实“一年两征”政治任务,加强大学生应征入伍宣传,着重在毕业生班级中进行宣传,开展多场应征入伍政策宣讲会,鼓励引导毕业生积极入伍,在祖国最需要的地方贡献青春力量,投身国防事业中。同时做好保障工作,及时解答学生问题,打消学生疑虑,切实增强征兵宣传工作的针对性与有效性。共2名学生成功应征入伍。
(四)开展暖心服务行动,助力学生就业创业
在疫情常态化防控下,久久久免费努力为学生创造良好的就业创业环境,策划开展系列暖心服务行动,全力助力学生成功就业创业。一是建立、完善安全责任体系,制定学生安全稳定工作预案以及重大突发性事件的应急处理机制,关注学生日常动态,清晰学生位置,把学生安全放在首位。二是提高服务意识,实行亲情管理,制定一系列毕业生文明离校活动,党政领导带队走访宿舍,送祝福与礼物,充分体现人文关怀,同时在走访中,切实提升与毕业生的交流,深化就业指导工作。三是学院周到、细致地为毕业生做好派遣证、毕业证、学位证、户口迁移证以及档案,党组织关系转移等工作,在全体毕业生中反复宣传、讲解毕业生离校程序,确保每一位毕业生对离校程序了然于胸,解除其后顾之忧。
第三部分 主要问题及分析
1.疫情对学生求职就业带来一定影响。一方面高校毕业生人数首次突破千万,2022届毕业生就业竞争更为激烈,加之疫情的影响,也给高校毕业生在求职面试、就业过程中带来困难。
2.学生对企业的认知不够深入,偏向传统行业和传统岗位,导致很多学生对新经济、新创公司认同感不强,缺乏安全感,不愿到相关公司就职,加大了传统行业和岗位的竞争力。
3.外部就业压力,“慢就业”心态影响学生就业。部分毕业生家庭情况较好,求稳心态更趋明显,选择到政策性岗位就业的意愿更加强烈,未能充分认识自己,未能做好明确的职业规划,而跟风选择不就业全力备考研究生“二战”、考公考编。少数毕业生在择业过程中表现出不正确的心态,少数毕业生仍过分看重薪水待遇,不愿意到基层工作,从而失去一些很好的就业机会。
第四部分 对提高人才培养质量的意见与建议
一、深入落实立德树人任务,加强就业观教育为先
就业价值观直接影响着大学生的就业选择,必须深入立德树人根本任务,加强大学生就业价值观教育,引导大学生将个人梦和中国梦结合。利用学生在校期间的党、团主题活动、主题班会等,讲好“四史”、讲好共产党的奋斗历程等,引导大学生树立远大的梦想。提前介入学生的职业生涯规划指导,对学生就业价值观的正面引导,在专业设置、育人方式等方面主动适应产业发展对人才素质结构提出的新需求,通过职业规划测评帮助学生客观、正确认知自己,并尽早建立正确的就业观。通过开展职业规划比赛、研讨会、就业创业个性化咨询等服务,进一步精准推进毕业生职业生涯规划和就业指导,引领学生树立科学的职业观和就业观,选择适合自己的职业发展方向。
二、深入拓宽就业渠道,多方合力促就业为赢
一是要结合国家经济社会发展趋势和学校办学目标,大力开发适合毕业生就业的岗位。结合学科特点和专业教师影响力,组织召开具有专业性、有针对性招聘活动,广泛筛选、搜集相关用人单位信息,主动牵线搭桥。不断加强与用人单位的沟通联系,及时掌握用人单位的用人意向,做好毕业生的推介工作。加快毕业生实习基地和校企对接的力度和范围,组织毕业生到企业参加培训实习,进一步扩大企业对毕业生的吸纳力度,实现校企的双向良性循环。及时调动各方力量,主动与历届校友和活跃在行业内的毕业生联系,搜集一手就业信息和岗位需求,增加岗位供给量,为毕业生提供就业服务。
二是要宣传好、用好“三支一扶”“西部计划”等国家、地方基层就业项目政策性岗位,加强大学生参军入伍的宣传动员,以更大力度将毕业生输送到合适的基层岗位建功立业。
三、深入落实人才培养方案,提升素质能力为重
支持毕业生就业创业、建功立业,关键是人才培养要与国家经济社会发展需要相匹配。加强就业创业与招生计划、人才培养联动,以市场需求倒逼人才培养模式创新、人才培养方案修订、课程体系和实践创新体系改革,及时调整优化学科专业布局,有效提高人才培养目标与培养效果的达成度。
一是通过开展行业、企业等前沿讲座,引导学生对就业形势加以分析,使学生更加了解就业市场,了解行业前景,了解职业发展,了解用人单位对人才素质的需求,结合经验交流分享会,邀请企业人事经理、优秀毕业生围绕企业对求职者素质能力的要求进行交流、访谈,通过开展职场礼仪、求职技巧、模拟招聘等活动,对毕业生进行体验式指导,不断培养学生动手能力、协调沟通能力、应变能力及合作精神和调适能力,提高毕业生就业竞争力和综合素质,使其在充分就业的同时能游刃有余地实现自我价值。
二是深入落实学生在寒暑假的职业见习、社会实践等工作,鼓励学生通过国家24365大学生就业服务平台、广东省“易展翅”等平台投递简历,增加对所学专业适配职业的亲身感知和实践体验,使学生在实践体验中了解就业市场,了解行业前景,了解职业发展,了解用人单位对人才素质的需求,激发大学生积极主动融入社会、参与就业的意愿,鼓励学生“先就业、再择业”。