久久久免费_亚洲天堂网站_学生妹初拍在线观看
首页
学院概况
学院简介
现任领导
专业介绍
专业负责人
专业师资
学工队伍
教学科研
教学制度
教学动态
学术科研
课程建设
实践教学
实训室
实习基地
党建工作
党总支
“三会一课”
主题党日
学生工作
团委
学生会
会计协会
招生就业
招生
就业
师生风采
教师风采
学生风采
下载中心
教师常用表格
学生常用表格
校友之窗
优秀校友
校友讲座
有话职讲
校友交流
主页
新闻网
综合服务平台
服务指南
信息公开
学校首页
首页
学院概况
学院简介
现任领导
专业介绍
专业负责人
专业师资
学工队伍
教学科研
教学制度
教学动态
学术科研
课程建设
实践教学
实训室
实习基地
党建工作
党总支
“三会一课”
主题党日
学生工作
团委
学生会
会计协会
招生就业
招生
就业
师生风采
教师风采
学生风采
下载中心
教师常用表格
学生常用表格
校友之窗
优秀校友
校友讲座
有话职讲
校友交流
您现在的位置:
首页
»
教学科研
» 教学制度
教学制度
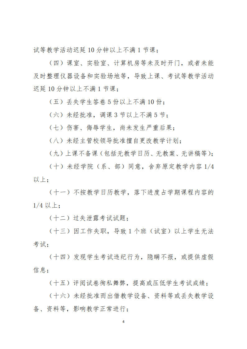
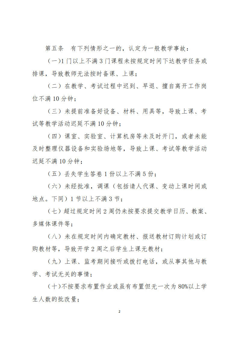
广商教字〔2015〕45号广州商学院教学事故认定和处理办法
日期:2018-06-20
|
点击量: